Panel Configuration

The grafana-plugin enables robust customization of dashboard panels, from updating their appearance and general information to configuring complex filters. You can configure a panel by interacting with its options in editing mode:

Panel displaying configuration options

Configuration options depend on the type of datasource associated with a panel.

This section describes the following types of panel configuration:

Included custom panels

The plugin comes with several preconfigured custom panels:

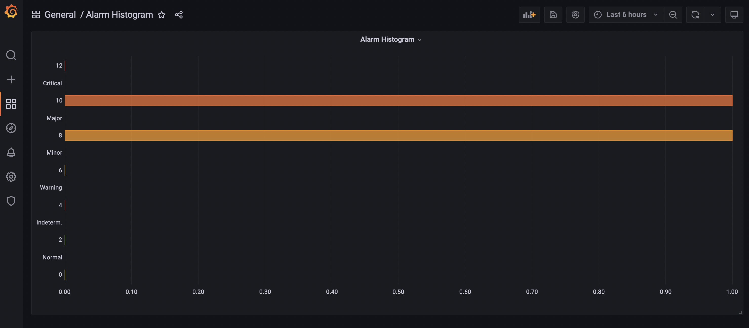
  • Alarm histogram: A bar chart that shows the distribution of alarms by severity level.

    An alarm histogram panel displaying a horizontal bar graph. The bar graph shows the distribution of critical and major alarms.
  • Alarms table: A table that displays alarms.

    An alarms table panel showing two tables: one displays unacknowledged alarms, and the other displays acknowledged alarms
  • Filter panel: A panel that lets you filter entity data displayed in other panels. The filters created using this panel apply to all panels that use the same Entity datasource.

    Blank fields in a filter panel
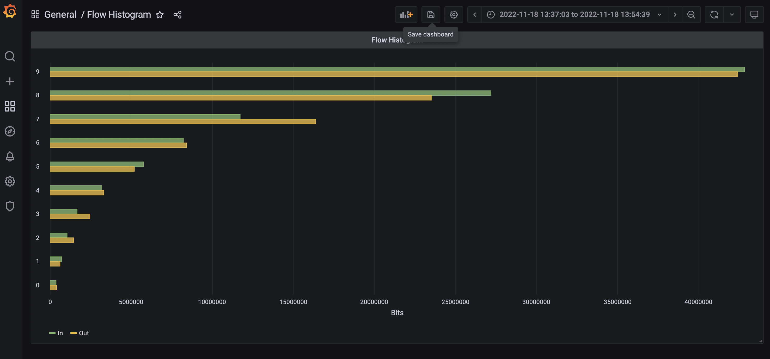
  • Flow histogram: A bar chart that shows the distribution of flows data. The query for this panel must include an asTableSummary() transform, otherwise the panel will not display any data.

    A flow histogram panel displaying a horizontal bar graph. The bar graph shows network flow data.

For a panel to display data visualizations, you must define the following settings:

  • Datasource

  • Flow Type

  • Time Interval

You can also add any other function or transformation to customize the visualized data.

Customize panels

You can customize the data visualized on the plugin panels by editing their settings and changing their datasources. The following procedures demonstrate how to set up each panel type to show data from the flows datasource.

Alarm histogram

Follow these steps to customize an alarm histogram panel:

  1. Enter editing mode and select an alarm histogram panel on your dashboard.

  2. Choose a datasource from the Data Source list (in this example, OpenNMS Entities).

  3. Choose a display interval from the Time Interval list at the top of the panel.

  4. Expand the Query Options section and update the settings as desired.

  5. Edit the query using the fields at the bottom of the panel:

    • Choose a data type to display from the Select list (in this example, Alarms).

    • Set the visualization conditions using the Where options.

    • Choose the order in which the data is visualized from the Order By list.

    • (Optional) Set a limit on the amount of data displayed.

    • (Optional) Turn on the Featured Attributes option.

  6. Update the panel options under the Grouping section:

    • Select the Grouping type (in this example, Severity). This sets the method by which data is grouped in the panel.

    • Select the display orientation using the Settings list (in this example, Vertical).

  7. Set other display options as desired.

Using these settings, the alarm histogram panel displays the following visualization:

Example of an alarm histogram panel in edit mode. Areas of note are outlined in red.

Alarms table

Follow these steps to customize an alarms table panel:

  1. Enter editing mode and select an alarms table panel on your dashboard.

  2. Choose a datasource from the Data Source list (in this example, OpenNMS Entities).

  3. Choose a display interval from the Time Interval list at the top of the panel.

  4. Expand the Query Options section and update the settings as desired.

  5. Edit the query using the fields at the bottom of the panel:

    • Choose a data type to display from the Select list (in this case, Alarms).

    • Set the visualization conditions using the Where options.

    • Choose the order in which the data is visualized from the Order By list.

    • (Optional) Set a limit on the amount of data displayed.

    • (Optional) Turn on the Featured Attributes option.

  6. Add, remove, and reorder columns in the Alarm Table section.

  7. Set other display options as desired.

After the panel is configured, you can right-click on an entry to access the context menu. From there, you can access an alarm’s Details and Acknowledge, Escalate, or Clear it.

You can hold down the Shift key and click on the table to select multiple rows to (for example) Acknowledge multiple alarms at once.

There are also two additional features in the Panel options section:

  1. Use Grafana user. Used to control whether operations on alarms are performed by the data source user, or the user that is currently logged in to Grafana. Supported operations are escalating, clearing, un-acknowledging alarms as well as creating/updating a journal/memo. NOTE: The data source must be configured using an user with the "admin" role in order to perform actions as other users. Default is off.

  2. Display action notice. Enables a notice to be displayed after performing an action such as acknowledge, clear or escalate which will notify the user whether the action succeeded and prompt them to refresh the panel. Default is on.

Example of an alarms table panel in edit mode. Areas of note are outlined in red.

Flow histogram

Follow these steps to customize a flow histogram panel:

  1. Enter editing mode and select a flow histogram panel on your dashboard.

  2. Choose a datasource from the Data Source list (in this example, OpenNMS Flow).

  3. Choose a display interval from the Time Interval list at the top of the panel.

  4. Expand the Query Options section and update the settings as desired.

    The query must include an asTableSummary() transform, otherwise the panel will not display any data.
  5. Edit the query using the Flow options at the bottom of the panel.

  6. Update the panel options under the Flow Histogram section:

    • Select the display orientation using the Direction list (in this example, Horizontal).

    • Select the measurement units using the Units list (in this example, MB).

    • Choose the visualization method using the Display list (in this example, Total).

    • Select the grouping type using the Mode list (in this example, Stacked). This sets the method by which data is grouped in the panel. Stacked displays cumulative data from all sources, grouped by incoming and outgoing data.

    • (Optional) Update the legend settings as desired.

      • Show Legend shows or hides the legend

      • Position positions the legend either on the Right Side (the default), or else Under Graph

      • Height is the height in px of the legend, default is 42. You can increase this if not all legend items are showing, perhaps if there are over 10 items.

  7. Set other display options as desired.

Using these settings, the flow histogram panel displays the following visualization:

Example of a flow histogram panel in edit more. Areas of note are outlined in red.

Functions and transformations

Each OpenNMS Plugin for Grafana datasource has functions and transformations associated with it. Functions let you perform actions based on the data transmitted by the datasource. Transformations are functions that let you convert data or choose to display only certain types of information (for example, only ingress or egress traffic).

For more information and lists of specific functions, see the Datasources section.